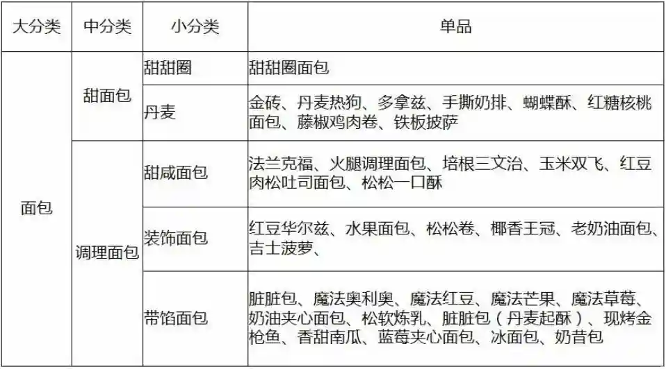
一个编码和一个条码代表一个商品,商品编码由九位数字组成,条码由十三位数字组成个编码可以支持多个条码,但一个商品只有一个商品条码或自编码例如:
长方包的编码230010001,条码6936656168747
编码前一位代表处,前两位代表课别,前三位代表大分类,前四位代表中分类,前五位代表小分类
例如:
2代表生鲜处
23代表面包课(课别)
230代表面包(大分类)
2300代表咸及原味面包(中分类)
23000代表法式面包(小分类)





订货系统运作的目的
1.防止商品缺货
2.合理控制商品的库存
3.满足顾客的不同需求
4.保证卖场的商品陈列丰满、美观
订货流程
裱花师根据销量和库存,手写订货单,要写明商品名称、订货数量及规格,输入电脑制作电脑订货单并标明送货日期及制单人紧急订货:
在遇到紧急情况,如节日、临时团购需求,可直接打电话到面包房办公室报货并及时补订货单
注意事项
1.参考昨天以及上周当天的销量
2.看价格变动、天气变化订货
3.若是节假日要加大订货量,在节初要订预估最大量,节未要订预估最小量,例如星期四订星期五的货要多订(必须是便于储存的商品)
4.每日必须盘点了解库存数量
5.安全库存,各店根据自己的销售状况,仓库库存空间的大小、储存环境的不同、到货时间等因素考虑安全库存要切合实际
6.了解预估订货日与到货日之间的销量
验货标准验货目的
为更好地控制对供应商以及物流中心提供商品的验货过程,通过商品的全面检查,检查商品的数量及质量是否存在问题
验货流程
由收货人员验货,区域员工负责收货,检查商品的数量及质量是否存在问题,如无问题在验收单上签字
1.7:50接收工厂配送商品
2.在商品验收时,检查商品数量、质量、包装、生产日期、合格证,准确接收本门店订购的商品,检查规格、名称、数量是否正确,保质期是否符合要求
3.员工核对确认无误后,在一式两联的验收单上签字
拒收标准
1.无条码、生产日期
2.保质期或生产日期、条码模糊、规格不符合标准、周转管破损
3.订单上的商品名称与实际商品名称不符
4.送货人员仪容仪表及送货车辆卫生不符合公司相关规定
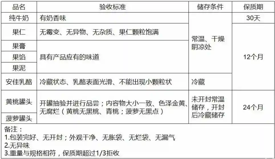
原材料验收标准



1.外形完整、块形整齐、大小一致;无破损、无粘连、无塌陷、无收缩
2.色泽:外观精细干净,水果新鲜,色泽丰富有食欲,西点色泽搭配合理
3.组织:组织细腻,有夹心类的层次分明,分布均匀,无杂质
4.气味:清香爽口甜度适中,有奶香味及该品种应有的风味,无异味
5.杂质:外表和内部均无肉眼可见杂质

1.原材料分类摆放整齐有序、正面朝外
2.原材料一物一签名称与实物一致
3.开口日期字迹工整、清晰柜内物品摆放整齐

仓库区域划分:
正常商品区、报损区、固定资产区、临期商品区、耗材区
1.正常商品区:为满足顾客需求设定的存货区域
2.报损区:存放报损商品设定的区域
3.固定资产区:存放设施、设备设定的区域
4.临期商品区:存放商品日期临近下架或者超过三分之二的商品,要有明显的标识,并随时处理,避免出现过期商品
5.耗材区:存放耗材设定的区域
标识
各课不同区域要在每组对应货架中间位置粘贴区域牌(区域名称、区域负责人)
仓库标示管理要求
1.各区域粘贴区域划分牌
2.仓库严格按照区域划分进行分类存储,避免混放
陈列标准——仓库1.仓库商品按分类集中陈列,原材料摆放整齐,正面朝外,朝向一致
2.仓库存放商品陈列遵循“先进先出、前进式”陈列原则,并将量重体积大商品、畅销商品、易破损商品放于货架底部,轻而体积小且销量低的商品放于上方,体积小且容易丢的商品放于货架顶端,陈列对齐货架边缘
3.库存商品摆放不可过高,与照明灯、空调出风口、屋顶、管道等保持大于或等于50cm的距离
4.任何需密封的商品、原材料必须使用食品级保鲜膜包惠严实,或加盖完全遮盖,不允许裸露
5.仓库商品、耗材箱体破损时需找合适的箱子进行替换,或用整理箱规范摆放

6.破损商品进行整理后,暂放在仓库报损区域或箱子内,破损商品在退货规定的时间内进行退换货
7.仓库商品摆放不能直接接触地面,需放地面时应用栈板垫起,并且要方便取货;取货时要轻拿轻放,不能脚踏货物取货,高层取货必须使用专用登高梯
8.员工取货时,严格按照先进先出的原则操作,新日期商品陈列在老日期的后面或下方

1.按分类集中陈列
2.商品入库需粘贴库存卡(原装箱除外)出库
补货先进先出
3.周转率高的商品,放置靠出口的位置,便于上货
4.所有冷藏商品及时入库、商品不能出现裸露现象
5.剩余库存,按单品集中放置,不可相互混杂
6.晚上下班后,将商品分类,依次入库
7.常温商品不允许在冷冻库内存放,需按照商品储存条件进行存放

周转筐摆放
1.周转筐内无杂物、无商品,周转筐下方货车干净整洁,货车下方需保持干净、无杂物
2.白色周转筐,两组一车,每组高度不能超过11个,摆放整齐
3.咖啡色周转筐,两组一车,每组高度不能超过8个,摆放整齐
4.保温箱,两组一车,每组高度不能超过6个,摆放整齐
备注:装货高度最高不得超过1.2米
商品配料信息变动1.接到商品配料变动通知时,第一时间上报主管
2.根据商品更换原料进行报货,跟踪到货时间
3.通知销售人员对变动商品价格牌进行重新制作,根据商品特点做配料调整提示
4.跟踪调整商品具体上货时间
5.两地结合后同步调整销售
商品品质管控一食品类日期检查规定1.商品、原材料日期检查记录分为日检、周检、月检、度检
2.商品下架规定
日检:保质期低于15天,提前1-4天下架
周检:15天-30天提前5天下架,30天-90天提前10天下架月检:90天-180天提前15天下架,180天-1年以下提前20天下架季度检:1年以上(包含1年)提前45天下架
3.原材料开口日期分为日检、月检4.商品日期的检查要有存档记录(1年)