【大河财立方消息】4月6日,据市场监管总局,粮食加工品、食用农产品、食糖、茶叶及相关制品、乳制品、饮料、酒类、糕点、炒货食品及坚果制品……这些我们经常吃的食品都安全吗?近日,市场监管总局组织开展了食品安全监督抽检。
本次抽检包含粮食加工品、食用农产品、食糖、茶叶及相关制品、乳制品、饮料、酒类、糕点、炒货食品及坚果制品、饼干、淀粉及淀粉制品、方便食品、薯类和膨化食品、蛋制品、豆制品、蜂产品、蔬菜制品、水果制品、肉制品、水产制品、调味品、冷冻饮品、速冻食品、糖果制品、婴幼儿配方食品、特殊膳食食品和食用油、油脂及其制品等。
27大类食品650批次样品:
●粮食加工品、乳制品、糕点、方便食品、薯类和膨化食品、水果制品和婴幼儿配方食品等7大类食品13批次样品不合格。
●发现的主要问题是,微生物污染、食品添加剂超范围超限量使用、质量指标不达标、质量指标与标签标示值不符等。
对抽检中发现的不合格食品:
●市场监管总局已责成吉林、上海、江苏、浙江、安徽、山东、湖北、湖南、广东、广西、陕西等省级市场监管部门立即组织开展核查处置,查清产品流向,督促企业采取下架召回不合格产品等措施控制风险;对违法违规行为,依法从严处理;及时将企业采取的风险防控措施和核查处置情况向社会公开,并向总局报告。
具体情况
一、微生物污染问题
(一)淘宝网百味零食企业店(经营者为山东省济宁市邹城市百味电子商务有限公司)在淘宝网(网店)销售的、标称山东鑫沃电子商务有限公司委托山东光头李记食品有限公司生产的水果酸奶燕麦,其中霉菌数不符合食品安全国家标准规定。
(二)天猫葛娃旗舰店(经营者为湖北葛娃食品有限公司)在天猫商城(网店)销售的、标称江苏省盐城市滨海县苏合农产品销售专业合作社联合社委托源兴堂(安徽)健康产业有限公司生产的坚果葛根粉,其中菌落总数、霉菌数不符合产品执行标准要求。
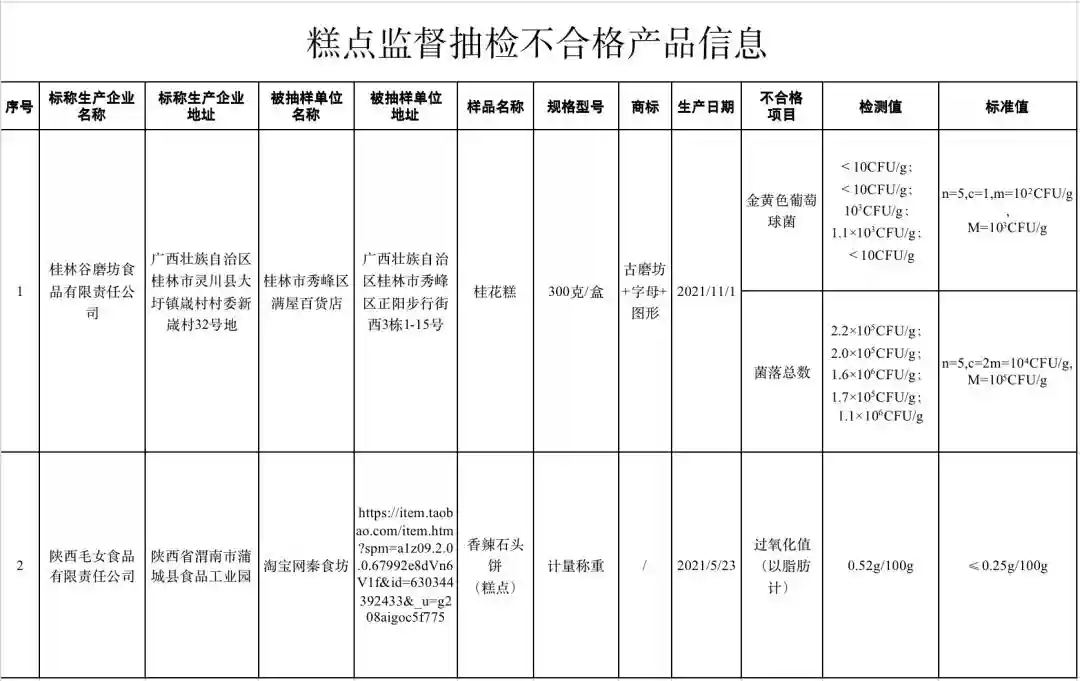
(三)广西壮族自治区桂林市秀峰区满屋百货店销售的、标称广西壮族自治区桂林谷磨坊食品有限责任公司生产的桂花糕,其中金黄色葡萄球菌数、菌落总数不符合食品安全国家标准规定。
(四)天猫绿汇食品专营店(经营者为浙江省宁波市余姚市绿汇国际贸易有限公司)在天猫商城(网店)销售的、标称浙江省宁波市余姚市河姆渡源升年糕厂生产的手工糯米块,其中菌落总数不符合食品安全国家标准规定。
(五)淘宝网三人行零食商铺(经营者为山东省临沂市兰山区群波食品店)在淘宝网(网店)销售的、标称浙江省宁波市海曙增辉食品厂生产的水磨年糕,其中菌落总数不符合食品安全国家标准规定。
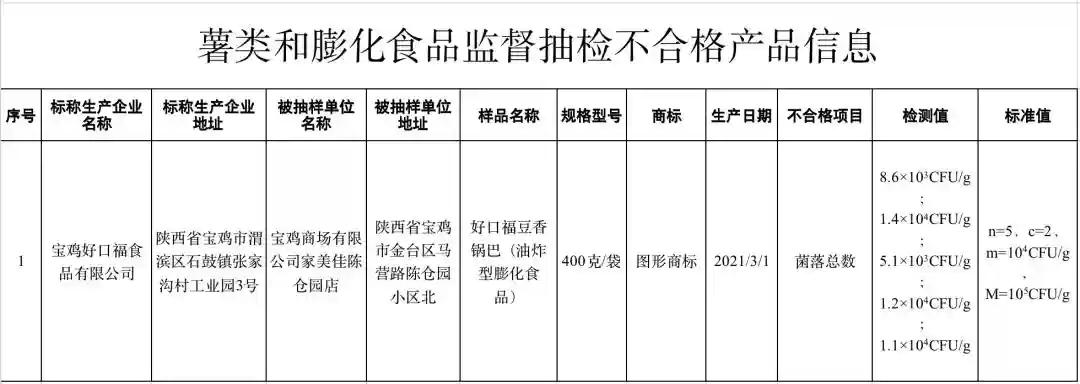
(六)陕西省宝鸡商场有限公司家美佳陈仓园店销售的、标称陕西省宝鸡好口福食品有限公司制造的好口福豆香锅巴(油炸型膨化食品),其中菌落总数不符合食品安全国家标准规定。
二、食品添加剂超范围、超限量使用问题
(一)浙江省宁波市鄞州姜山妈咪花园母婴用品店销售的、标称湖南省长沙市澳优乳业(中国)有限公司总代理的、澳大利亚乳品工业园有限公司AUSTRALIANDAIRYPARKPTYLTD生产的淳璀婴儿配方奶粉(0—6月龄1段,原产国:澳大利亚),其中香兰素检测值不符合食品安全国家标准规定。湖南省长沙市澳优乳业(中国)有限公司对检验结果提出异议,并申请复检;经复检后,维持初检结论。长沙市望城区市场监管局已督促澳优乳业(中国)有限公司立即召回并封存不合格食品6726罐,没收违法所得2.03万元,罚款962.13万元。宁波市鄞州区市场监管局对销售不合格产品的宁波市鄞州姜山妈咪花园母婴用品店,没收违法所得和罚款共1.15万元。
(二)拼多多地湘味食品专营店(经营者为广东省广州地湘味食品有限公司)在拼多多(手机APP)销售的、标称广东省揭阳市揭西县凯士利食品厂生产的天山乌梅,其中亮蓝、苋菜红、相同色泽着色剂混合使用时各自用量占其最大使用量比例之和等检测值不符合食品安全国家标准规定。
(三)拼多多乐享熊官方旗舰店(经营者为山东省潍坊市奇袭电子商务有限公司)在拼多多(手机APP)销售的、标称山东省潍坊市奇袭电子商务有限公司委托辽宁省葫芦岛市兴城市弘发食品有限公司生产的乌梅,其中亮蓝、胭脂红、相同色泽着色剂混合使用时各自用量占其最大使用量比例之和等检测值不符合食品安全国家标准规定。
(四)拼多多一年五季食品官方旗舰店(经营者为广东省揭阳市多宝鱼电子商务有限公司)在拼多多(手机APP)销售的、标称广东省揭阳市揭西县第五季食品有限公司委托广东省揭阳市揭西县双茂食品厂生产的天山乌梅,其中亮蓝、苋菜红检测值不符合食品安全国家标准规定。
(五)天猫聚珍惠品旗舰店(经营者为吉林省聚珍食品发展有限公司)在天猫商城(网店)销售的、标称品牌商为吉林省聚珍惠品商贸有限公司的、吉林省通化市梅河口市美合春食品有限公司生产的荞麦冷面,其中山梨酸及其钾盐(以山梨酸计)、脱氢乙酸及其钠盐(以脱氢乙酸计)检测值不符合食品安全国家标准规定。
三、质量指标不达标问题
淘宝网秦食坊(经营者为陕西省渭南市蒲城县秦食坊特产店)在淘宝网(网店)销售的、标称陕西毛女食品有限责任公司生产的香辣石头饼(糕点),其中过氧化值(以脂肪计)检测值不符合食品安全国家标准规定。
四、质量指标与标签标示值不符问题
广西冠业投资发展有限公司南宁安吉万达店销售的、标称广西养力食品有限公司委托广西石埠乳业有限责任公司生产的水牛高钙奶,其中蛋白质含量符合食品安全国家标准规定,但不符合产品标签标示要求。广西石埠乳业有限责任公司对检验结果提出异议,并申请复检;经复检后,维持初检结论。
附件1
部分不合格检验项目小知识
一、霉菌
霉菌是评价食品卫生质量的指示性指标。食品中霉菌数是指食品检样经过处理,在一定条件下培养后,计数所得1g或1mL检样中所形成的霉菌菌落数。如果食品中的霉菌严重超标,将会破坏食品的营养成分,使食品失去食用价值,还可能产生霉菌毒素;长期食用霉菌超标的食品,可能会危害人体健康。《食品安全国家标准冲调谷物制品》(GB19640—2016)中规定,冲调谷物制品同一批次产品5个样品的霉菌检测结果均不得超过102CFU/g,且最多允许2个样品的检测结果超过50CFU/g。《方便冲调制品》(Q/AYXT0004S—2021)中规定,方便冲调制品同一批次产品5个样品的霉菌检测结果均不得超过102CFU/g,且最多允许2个样品的检测结果超过50CFU/g。冲调谷物制品和方便冲调制品中霉菌数超标的原因,可能是原料或包装材料受到霉菌污染,也可能是产品在生产加工过程中卫生条件控制不到位,还可能与产品储运条件不当有关。
二、菌落总数
菌落总数是指示性微生物指标,不是致病菌指标,反映食品在生产过程中的卫生状况。如果食品的菌落总数严重超标,将会破坏食品的营养成分,使食品失去食用价值;还会加速食品腐败变质,可能危害人体健康。《方便冲调制品》(Q/AYXT0004S—2021)中规定,方便冲调制品同一批次产品5个样品的菌落总数检测结果均不得超过105CFU/g,且最多允许2个样品的检测结果超过104CFU/g。《食品安全国家标准糕点、面包》(GB7099—2015)中规定,糕点食品同一批次产品5个样品的菌落总数检测结果均不得超过105CFU/g,且最多允许2个样品的检测结果超过104CFU/g;《年糕》(SB/T10507—2008)中规定,水磨年糕微生物指标应符合《食品安全国家标准速冻面米制品》(GB19295—2011)中“熟制食品”的规定,即同一批次产品5个样品的菌落总数检测结果均不得超过105CFU/g,且最多允许1个样品的检测结果超过104CFU/g;《食品安全国家标准膨化食品》(GB17401—2014)中规定,膨化食品同批次5个样品的菌落总数检测结果均不得超过105CFU/g,且最多允许2个样品的检测结果超过104CFU/g。方便冲调制品、糕点、年糕、膨化食品中菌落总数超标的原因,可能是企业未按要求严格控制生产加工过程中的卫生条件,也可能与产品包装密封不严或储运条件不当等有关。
三、金黄色葡萄球菌
金黄色葡萄球菌是一种常见的病原菌。一旦食物保存不当,金黄色葡萄球菌可大量繁殖,食用被金黄色葡萄球菌严重污染的食物,可能会引起食物中毒,产生剧烈呕吐、发热、腹泻等症状。《食品安全国家标准食品中致病菌限量》(GB29921—2013)中规定,糕点食品同一批次产品5个样品的金黄色葡萄球菌检测结果均不得超过103CFU/g,且最多允许1个样品的检测结果超过102CFU/g。糕点中金黄色葡萄球菌数超标的原因,可能是生产加工人员带菌造成污染;也可能是原料污染,生产过程卫生条件控制不当、杀菌不彻底、产品交叉污染;还可能与产品储运不当有关。
四、香兰素
香兰素是一种常用食品添加剂,因具有香荚兰豆香气及浓郁的奶香,广泛运用于各种需要增加奶香气的调香食品中,尤其是乳制品、烘焙食品、饮料和食用油中。按照标准要求使用香兰素不会对人体造成健康危害,但大量摄入香兰素会导致头晕、恶心等症状,严重时会造成肝、肾损伤。《食品安全国家标准食品添加剂使用标准》(GB2760—2014)中规定,0至6个月婴幼儿配方食品中不得添加任何食用香料,较大婴儿和幼儿配方食品可按照规定限量使用香兰素。1段婴儿配方乳粉检出香兰素的原因,可能是企业在切换不同月龄婴幼儿食品生产线时,清场不彻底导致;也可能是不法商贩为了达到以次充好、以假乱真等目的,违法添加此类物质。
五、亮蓝
亮蓝又名食用蓝色2号,水溶性非偶氮类化合物,是常见的人工合成着色剂,在食品生产中应用广泛。如果长期摄入亮蓝超标的食品,存在致畸、致癌的可能性。《食品安全国家标准食品添加剂使用标准》(GB2760—2014)中规定,凉果类蜜饯中亮蓝的最大使用量为0.025g/kg。凉果类蜜饯中亮蓝检测值超出标准值的原因,可能是生产过程中计量不准导致终产品亮蓝超标,也可能是生产企业为改善产品色泽、提高市场价值而过量使用,还可能是企业掺假造假滥用色素。
六、苋菜红
苋菜红又名蓝光酸性红,偶氮类化合物,是常见的人工合成着色剂,在食品生产中应用广泛。如果长期摄入苋菜红超标的食品,存在致畸、致癌的可能性。《食品安全国家标准食品添加剂使用标准》(GB2760—2014)中规定,蜜饯凉果中苋菜红的最大使用量为0.05g/kg。蜜饯凉果中苋菜红检测值超出标准值的原因,可能是生产企业为改善产品色泽、提高市场价值而过量使用,也可能是企业掺假造假滥用色素。
七、相同色泽着色剂混合使用时各自用量占其最大使用量的比例之和
着色剂又称食用色素,用于赋予和改善食品的色泽。如果长期过量摄入,会加重肝脏和胃肠道的负担,对人体健康造成一定危害。《食品安全国家标准食品添加剂使用标准》(GB2760—2014)中规定,相同色泽着色剂混合使用时各自用量占其最大使用量的比例之和不应超过1。蜜饯中相同色泽着色剂混合使用时各自用量占其最大使用量的比例之和超出标准值的原因,可能是生产企业对食品安全国家标准不了解而超限量添加多种相同色泽着色剂,也可能是在生产加工过程中未严格控制各相同色泽着色剂的用量。
八、胭脂红
胭脂红又名大红、亮猩红,偶氮类化合物,是常见的人工合成着色剂,在食品生产中应用广泛。胭脂红在动物试验无中毒现象,但是如果长期摄入胭脂红超标的食品,存在致畸、致癌的可能性。《食品安全国家标准食品添加剂使用标准》(GB2760—2014)中规定,蜜饯凉果中胭脂红的最大使用量为0.05g/kg。蜜饯凉果中胭脂红检测值超出标准值的原因,可能是生产过程中计量不准导致终产品胭脂红超标,也可能是生产企业为改善产品色泽、提高市场价值而过量使用,还可能是企业掺假造假滥用色素。
九、山梨酸及其钾盐(以山梨酸计)
山梨酸及其钾盐抗菌性强,防腐效果好,是目前应用非常广泛的食品防腐剂。长期食用山梨酸及其钾盐超标的食品,可能对肝脏、肾脏、骨骼生长造成危害。《食品安全国家标准食品添加剂使用标准》(GB2760—2014)中规定,其他谷物粉类制成品中不得使用山梨酸及其钾盐(以山梨酸计)。荞麦冷面中检出山梨酸及其钾盐(以山梨酸计)的原因,可能是企业为延长产品保质期、或者弥补产品生产过程中卫生条件不佳而超范围使用。
十、脱氢乙酸及其钠盐(以脱氢乙酸计)
脱氢乙酸及其钠盐作为一种广谱食品防腐剂,对霉菌和酵母菌的抑制能力强。脱氢乙酸及其钠盐能被人体完全吸收,并能抑制人体内多种氧化酶,长期过量摄入脱氢乙酸及其钠盐会危害人体健康。《食品安全国家标准食品添加剂使用标准》(GB2760—2014)中规定,其他谷物粉类制成品中不允许使用脱氢乙酸及其钠盐。荞麦冷面中检出脱氢乙酸及其钠盐(以脱氢乙酸计)的原因,可能是企业为延长产品保质期、或者弥补产品生产过程中卫生条件不佳而超范围使用。
十一、过氧化值(以脂肪计)
过氧化值是油脂酸败的早期指标,主要反映油脂被氧化的程度。食用过氧化值超标的食品一般不会对人体健康造成损害,但长期食用过氧化值严重超标的食品可能导致肠胃不适、腹泻等。《食品安全国家标准糕点、面包》(GB7099—2015)中规定,糕点中过氧化值(以脂肪计)的最大限量值为0.25g/100g。糕点中过氧化值(以脂肪计)检测值超出标准值的原因,可能是原料中的脂肪已经被氧化,也可能与产品在储运过程中环境条件控制不当等有关。
十二、蛋白质
蛋白质是由氨基酸以肽键连接在一起,并形成一定空间结构的高分子有机化合物。蛋白质是构成机体组织、器官的重要成分,是构成机体多种重要生理活性物质的成分,还能供给能量。《食品安全国家标准调制乳》(GB25191—2010)中规定,调制乳的蛋白质含量应≥2.3g/100g,且该产品外包装标签明示“优质乳蛋白≥3.7g/100mL”,检测结果单位换算后,本批次产品中蛋白质的检测值符合食品安全国家标准规定,但不符合产品明示质量要求。乳制品中蛋白质含量不达标的原因,可能是原辅料质量控制不严,也可能是企业未按标签明示值或企业标准的要求组织生产。
附件2

附件3

附件4

附件5

附件6

附件7

附件8

责编:杨志莹|审核:李震|总监:万军伟