减肥也能写篇“论文”?近期,浙大的一名工科博士生将自己坚持游泳29天,成功减重6斤的经历,撰写成了一份颇具“科研范儿”的论文。

论文部分截图。摘自受访者文章
据潮新闻报道,论文中详细记录了他每日的运动轨迹、体重数据以及饮食搭配,并总结出了一套有效的减肥方法。

王春承体重日记录与日运动情况。摘自受访者文章
具体而言,论文的研究方案是这样设定的:
研究对象:王春承
研究方法:研究期间记载下自己的热量摄入、体重变化情况,采用精度为0.01kg的智能体脂称;游泳记录设备采用智能手表,里程记录时每50m人工检查一次。
饮食干预:早餐一般为一个肉包和两个水煮蛋;午餐和晚餐一般为二两米饭和一荤两素;晚上游泳后夜宵为三明治,热量约为1214kJ,配合200ml味全牛奶食用。
运动干预:游泳锻炼的平均里程为2530m,骑行单次不超过20km,健身时间在90min左右。
研究结论:在控制饮食、尤其是控制欺骗餐频率的情况下,每天里程为2.5km、约75分钟的规律游泳习惯有助于减重。参考频率为平均每4.5天一次的欺骗餐对减重有负面作用。
在连续一个月的实践后,王春承的体重成功地从81.5公斤降到了78公斤,体脂百分比也降低了1.3个百分点。

王春承的减重成果。图源受访者
这篇“论文”的作者王春承,是浙大光学工程专业的一名研究生。与整天泡在实验室的印象不同,王春承平日里喜欢进行“跨界写作”,像是《浙大玉泉健身房的杠铃究竟有多重》、《家乡淄博烧烤怎么吃》……以此来练练笔头功夫。
王春承说:“以学术眼光去观察日常生活,能够帮助我预热学术思维,激发更多的创造力。”

要写一篇自己减肥的经历,可不能只是简单地记录流水账。为了打磨这篇论文,王春承投入了十个小时的时间,不仅参考了身边同学的减肥经验帖,还查阅了大量科普资料,力求使文章内容更加科学、准确。
尽管如此,他仍然认为自己的论文有待完善,“为了提高文章的严谨性,还需要再参考更多学术文献和专家意见,这也是目前论文还需修改补充的地方。”

王春承对自己的勉励。图源受访者
同时,也有网友根据自己的经验提出了建议,“可以尝试把晚饭放在锻炼后去吃,可以更好地促进肌肉合成”、“隔一天游泳也能达到不错的减重效果。”

值得注意的是,欺骗餐,是指连续吃了一段时间低能量饮食后,身体会出于自我保护会逐渐减缓能量支出和脂肪消耗,这时可以安排自己吃一些高热量美食,维持瘦素(刺激食欲的激素)水平,便于更持久地控制饮食和保持基础代谢。
面对长时间严格地控制饮食,王春承偶尔也会放纵自己,享受一顿“欺骗餐”。王春承通过自己的经历发现,“欺骗餐”对打破减重平台期并没有实质作用,反而让他的体重有所增加。
除了健康的饮食搭配,游泳成为了王春承的首选。在保持了一段时间的游泳后,王春承还发现,单一的运动模式容易让身体产生适应性,从而影响减重效果。

王春承论文中游泳减肥月的日均体重变化与欺骗餐及游泳数据。摘自受访者文章
提醒:疯狂节食是减肥大忌
专家表示,想减肥,弄清楚“基础代谢”这个词的含义非常重要。
基础代谢,是指人体维持所有器官正常运转所需要的最低能量。而减肥的玄机,就在于先要提高基础代谢率。
一般来说,随着年龄的增长,人的基础代谢率会逐渐降低,原因是由于肌肉的损失,维持生命所需的最低能量相应也会降低。此外,如果出现内分泌系统失调,比如甲状腺功能减低、肾上腺失调,也会导致基础代谢率会降低。
基础代谢率一降低,就意味着人在静止状态下,消耗的能量降低。
这也是很多减肥者都在犯的一个致命错误——疯狂节食。因为如果经常节食,会使得基础代谢率降低,而且一旦降低后,就很难再升回去。由于维持生命需要所能消耗的能量越来越低,你稍微吃一点,能量就会“富余”,稍微吃一点就会长肉。快速减肥掉的肉,最终又反弹了回来。
这些常见减肥误区一定要知道
误区
1
不吃正餐
如果很长一段时间没有进食,身体反而会把下一餐转变为脂肪,而且,如果是吃的食物不够多,无法燃烧热量,身体也会将这些食物变成脂肪。
尤其是早餐,更是一定要吃好。早餐距离上一餐的时间有十个小时左右,人体需要补充更多能量。不经常不吃早餐的话,人更容易出现暴饮暴食的行为和肥胖的发生,也会造成身体血脂水平的波动。
误区
2
过度遵循少量多餐
虽然少量多餐有助于提高代谢、控制胃口。但是,过度分餐,会让人难以达到饱足感,反而容易吃过量。
因此,不妨规划好一天的三次进食,并将卡路里摄取提前到早餐和午餐,也有助于有效减少体重增加。
误区
3
减肥时对每一卡路里都斤斤计较
其实,减少垃圾卡路里食物的量,增加好的蛋白质食物的量,如优格、海鲜、去皮鸡肉和坚果等,再搭配低GI(即血糖生成指数)食物,减肥效果会更好。
误区
4
网络上流传的单纯蔬菜熬成的巫婆汤、无淀粉饮食法、白肉蛋白质饮食法等等,都会让营养摄取不均,造成身体的隐性饥饿。如果采取这种方法减肥,一旦恢复正常饮食,体重就会上升。
误区
5
不吃淀粉食品
淀粉是身体所需的营养,缺少淀粉的摄入,反而会造成食欲旺盛,从而乱吃其他东西,最终导致减肥失败。
误区
6
晚上7点后不吃东西
每个人每天所需的热量都不相同,就算晚餐不吃,白天的热量还是在那里,所以,如果白天摄取的卡路里超标,即使晚上7点后不吃东西,还是一样会囤积脂肪。
误区
7
只吃蔬菜瓜果减肥
减重的时候,是要多吃蔬菜、水果,少吃主食、少吃肉。可很多时候,大家会把“少吃肉”变成“不吃肉”,“多吃水果”变成“吃很多水果”。时间长了,体重是会减下来,但会导致营养不均衡,皮肤差、易掉发等问题也会随之而来。而且,人体也易浮肿,甚至会导致体重反弹。
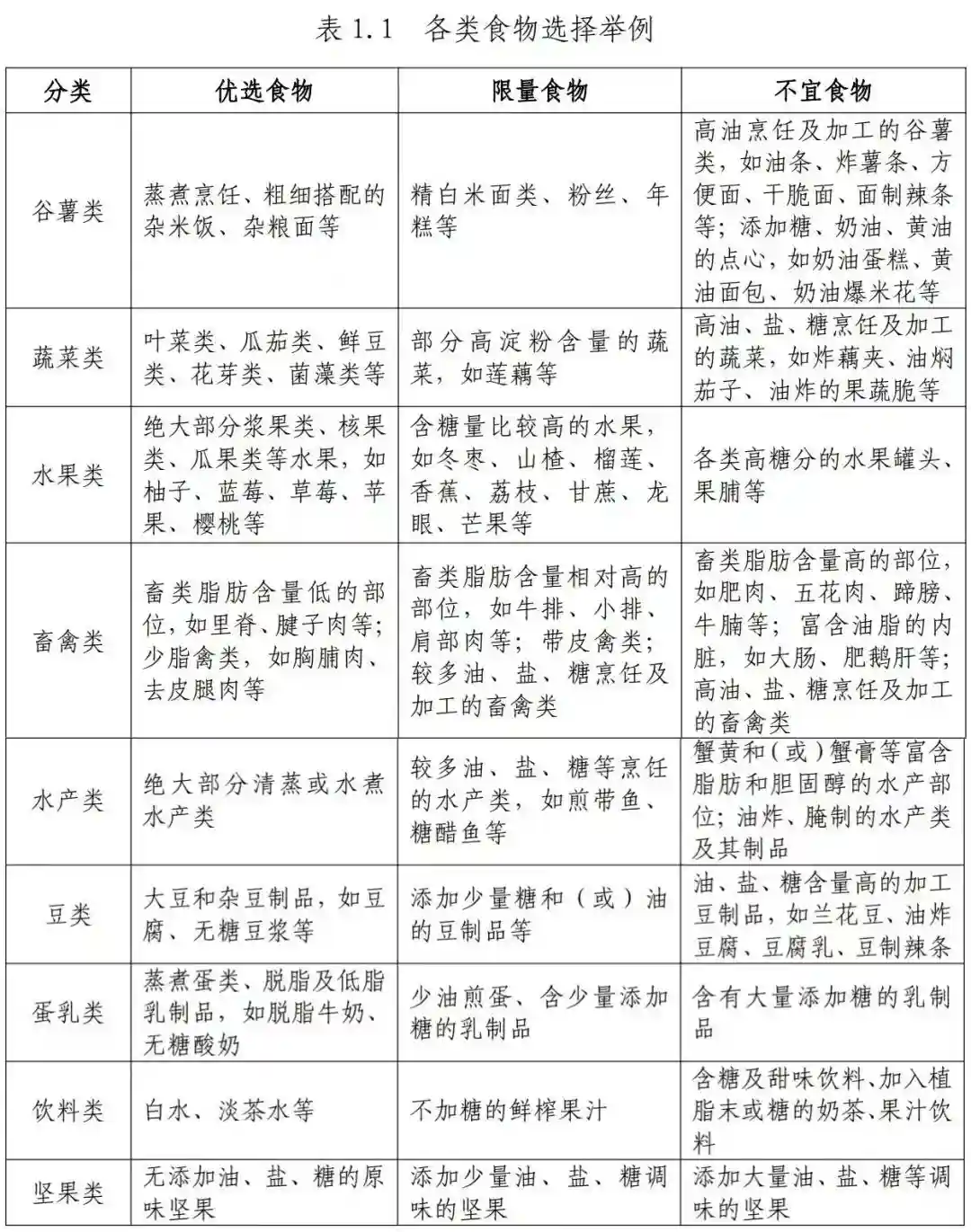
这些食物优先选择
01、鼓励主食以全谷物为主,适当增加粗粮并减少精白米面摄入。
02、保障足量的新鲜蔬果摄入,但要减少高糖水果及高淀粉含量蔬菜的摄入。
03、优先选择脂肪含量低的食材,如瘦肉、去皮鸡胸肉、鱼虾等。
04、优先选择低脂或脱脂奶类。

这些要少吃
01、减重期间应少吃油炸食品、含糖烘焙糕点、糖果、肥肉等高能量食物(高能量食物通常是指提供400kcal/100g以上能量的食物)。
02、减重期间饮食要清淡,每天食盐摄入量不超过5g,烹调油不超过20~25g,添加糖的摄入量最好控制在25g以下。
03、减重期间应严格限制饮酒。每克酒精可产生约7kcal能量,远高于同质量的碳水化合物和蛋白质产生的能量值。
每天吃多少
方法一、控制总能量摄入和保持合理膳食是体重管理的关键。控制总能量摄入,可基于不同人群每天的能量需要量(如下表),推荐每日能量摄入平均降低30%~50%或降低500~1000kcal,或推荐每日能量摄入男性1200~1500kcal、女性1000~1200kcal的限能量平衡膳食。

方法二、可根据不同个体基础代谢率和身体活动相应的实际能量需要量,分别给予超重和肥胖个体85%和80%的摄入标准,以达到能量负平衡,同时能满足能量摄入高于人体基础代谢率的基本需求,帮助减重、减少体脂。
方法三、可根据身高(cm)-105计算出理想体重(kg),再乘以能量系数15~35kcal/kg(一般卧床者15kcal/kg、轻身体活动者20~25kcal/kg、中身体活动者30kcal/kg、重身体活动者35kcal/kg),计算成人个体化的一日能量。
记住4件事
《成人肥胖食养指南(2024年版)》建议
三大宏量营养素的供能比分别为
脂肪20%~30%,蛋白质15%~20%
碳水化合物50%~60%
推荐早中晚三餐供能比为3:4:3
01、定时定量规律进餐
要做到重视早餐,不漏餐
晚餐勿过晚进食
建议在17:00~19:00进食晚餐
晚餐后不宜再进食任何食物
但可以饮水
02、少吃零食,少喝饮料
不论在家还是在外就餐
都应力求做到饮食有节制、科学搭配
不暴饮暴食
控制随意进食零食、喝饮料
避免夜宵
03、进餐宜细嚼慢咽
细嚼慢咽有利于减少总食量
减缓进餐速度
可以增加饱腹感,降低饥饿感
04、适当改变进餐顺序
按照“蔬菜一肉类一主食”的顺序进餐
有助于减少高能量食物的进食量
综合:健康、中国青年报、潮新闻、央视一套、、广东卫生在线等