
西安欧亚学院创办于1995年,是一所以管理、经济学科为主,艺术、文学、教育、工学等协调发展的国际化应用型普通本科高校。学院位于西安市雁塔区东仪路8号,是陕西省唯一承担国家教育体制改革试点项目的民办高校,教育部教育信息化试点优秀高校、陕西省高校教师培训基地、陕西省教育信息化培训基地。欧亚连续11年位列校友会网“中国财经类民办大学排行榜”第一名,是中国大陆地区办学水平和办学层次最高的财经类民办大学之一。
目前共有20000余名在校生,学校下设会计学院、金融与数据科学学院、工商管理学院、文化传媒学院、人文教育学院、艾德艺术设计学院、信息工程学院、人居环境学院、职业教育学院、通识教育学院、马克思主义学院、国际语言中心等12个教学机构。

【招聘岗位】
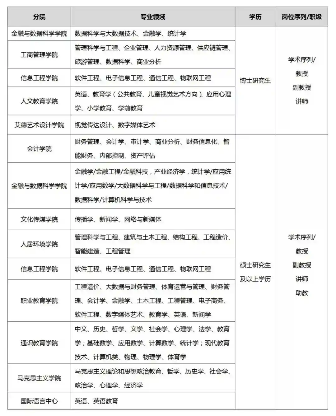
教师岗位:

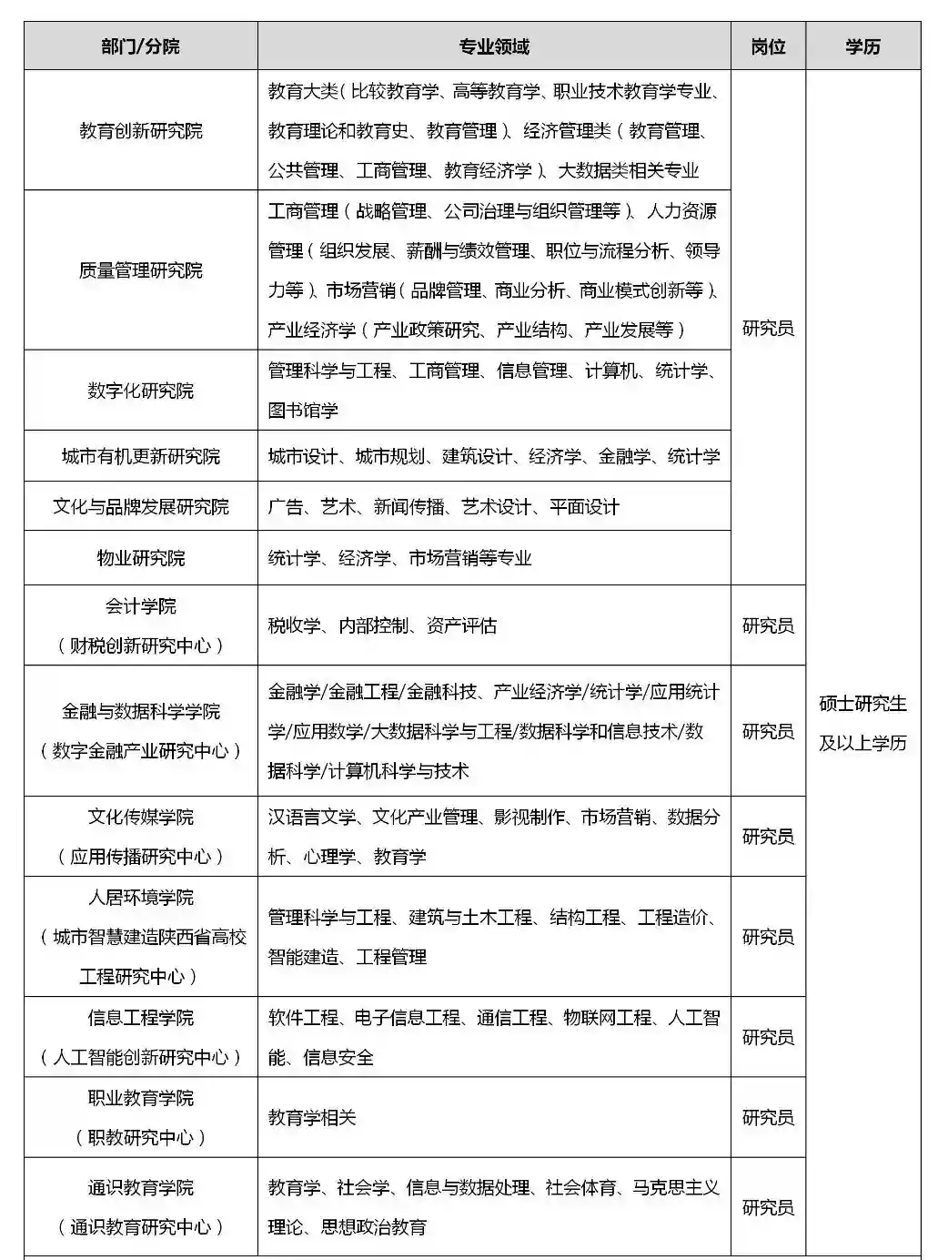
研究员岗位:

其他岗位:

【其他福利政策】
①员工福利
五险一金、企业年金、重大疾病保险;
午餐补贴、住房补贴、学术假期补贴;
年度体检、心理咨询;
带薪寒暑假;
端午节、教师节、中秋节、春节等节日福利;
博士及以上高层次人才配偶符合学校岗位要求的优先考虑;
辐射西安市区的免费通勤班车、子女幼小学校、爱心母婴室。
②成长发展
技能提升:入职培训+导师制+教学方法、技能专项培训;
专项培养项目:欧亚“未来管理者”计划、“旋转门”计划;
海内外研修资助:博士学历提升资助+国内外交流访学;
双通道职业发展:专业路径、管理路径。
③组织氛围
公园式的大学,5A级的办公环境;
肯德基、711、星巴克、瑞幸等便利生活设施;
丰富多彩的俱乐部活动、部门团建活动;
灵活、畅通、公开的沟通平台。

【应聘方式】
一、外部应聘
2.登录前程无忧,搜索“西安欧亚学院”投递简历;
二、内部推荐
1.推荐人将被推荐人的简历以电子文档形式(勿发送压缩包)发送至邮箱neitui@,并在邮件标题上注明:推荐人姓名+推荐人所在部门+被推荐人姓名+推荐岗位+内部推荐;
(注:以上方式可以任选其一)

【联系方式】
电话:、
邮箱:zhaopin@
官网: